能源管理軟硬件服務商,性價比之選 計量點滴智慧
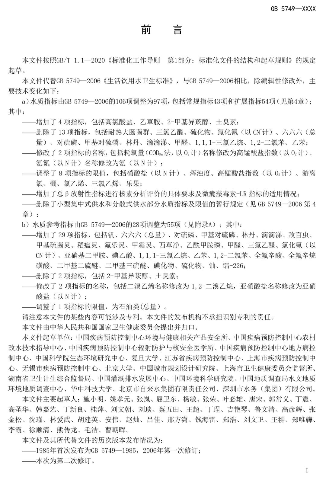
2022年3月15日,市場監督管理總局和標準化管理委員會聯合發布中華人民共和國標準公告(2022年第3號)“關于批準發布《生活飲用水衛生標準等5項強制性標準的公告》”,正式批準《生活飲用水衛生標準》等5項強制性標準。
從全國標準信息公共服務平臺獲悉,新發布的《生活飲用水衛生標準》標準號定為GB5749-2022,發布日期為2022年3月15日,實施日期為2023年4月1日,由衛生健康委員會歸口上報及執行,主管部門為衛生健康委員會。將全部代替現行的GB5749-2006。
《生活飲用水衛生標準》(GB5749-2022)主要起草單位包括中國疾病預防控制中心環境與健康相關產品安全所 、中國疾病預防控制中心農村改水技術指導中心 、中國疾病預防控制中心輻射防護與核安全醫學所 、中國疾病預防控制中心地方病控制中心 、中國科學院生態環境研究中心 、復旦大學 、江蘇省疾病預防控制中心 、上海市疾病預防控制中心 、無錫市疾病預防控制中心 、北京大學 、中國城市規劃設計研究院 、上海市衛生健康委員會監督所 、湖南省衛生計生綜合監督局 、中國灌溉排水發展中心 、中國環境科學研究院 、中國地質調查局水文地質環境地質調查中心 、華中科技大學 、北京市自來水集團有限責任公司 、深圳市水務(集團)有限公司 。
主要起草人為施小明 、姚孝元 、張嵐 、屈衛東 、楊敏 、張榮 、葉必雄 、唐宋 、郭常義 、丁震 、高圣華 、韓嘉藝 、丁新良 、桂萍 、劉文朝 、劉琰 、蔡五田 、王超 、丁珵 、吉艷琴 、魯文清 、高彥輝 、張金松 、沈瑾 、林愛武 、胡建英 、安偉 、趙燦 、呂佳 、邢方瀟 、錢海雷 、鄭浩 、劉文衛 、王翀 、鄭唯韡 、李霞 、徐順清 、熊傳龍 、毛潔 、曹朝暉 。
目前,全國標準信息公共服務平臺暫未正式發布標準全文,新國標的具體內容可先通過報批稿了解一二。
注:報批稿不等同于正式發布稿,僅供參考。




